한국 제안 5세대(5G), 클라우드컴퓨팅, 양자암호통신기술 관련 국제전기통신연합 국제표준(안) 5건 채택
- 미래네트워크 연구반 의장단 총 11석 확보 -
□ 과학기술정보통신부(장관 이종호) 국립전파연구원은 7월 4일부터 15일까지 스위스 제네바에서 개최된 “국제전기통신연합 전기통신표준화 부문(ITU-T) 미래네트워크 연구반(SG13*) (한국대표단 수석대표: KT 김형수 박사)회의에서 우리나라 주도로 개발한 5세대(5G), 클라우드컴퓨팅, 양자암호통신 분야의 관련한 국제표준(안) 5건이 사전 채택**되고, SG13 국제의장단 11석을 확보했다.”고 밝혔다.
* SG13 : 차세대 통신 관련 표준 제개정 활동 연구그룹
** 표준의 최종 채택 직전 단계로 회원국 등의 회람을 통해 이견이 없을 경우 최종 채택
국제표준(안) 사전 채택 5건
ㅇ ① ‘5세대 이동통신(IMT-2020) 대규모 네트워크에서의 지터* 상한 보장 프레임워크’ 표준은 대규모 네트워크에서 데이터 지연을 방지하여 안정적이고 확정적인 서비스를 제공케 한다. 이를 바탕으로 5G, 인터넷, 메타버스 등에서 초저지연 서비스와 관련된 산업의 활성화에 기여할 것으로 기대된다.
* 지터: 송·수신 하는 데이터의 지연 시간의 변화량
ㅇ ② ‘멀티클라우드** 기능 요구사항’표준은 한국 주도로 멀티클라우드 기술 표준을 세계 최초로 개발한 성과로써 멀티클라우드 개념 및 기능 요구사항을 제공하며, ③ ‘분산 클라우드*** 글로벌 관리 프레임워크’ 표준은 5세대(5G)의 핵심 응용기술인 분산 클라우드의 요구사항을 정의한다. 두 표준은 기존 클라우드컴퓨팅 환경의 확장된 새로운 시장을 형성하고 이를 위한 가이드가 될 것으로 기대된다.
** 멀티클라우드: 두 개 이상의 클라우드 사업자가 제공하는 클라우드 서비스를 동시에 사용하는 환경
*** 분산클라우드: 중앙서버가 아닌, 서비스 사용자와 가까운 네트워크에 클라우드를 형성
ㅇ ④ ‘양자키분배네트워크(QKDN) 네트워크 품질 보장 기능 구조’ 및
⑤ ‘머신러닝 기반 QKDN 네트워크 품질 보장 요구사항’ 표준은 미래 보안통신 기술로 주목받고 있는 양자암호통신 네트워크 품질 보장을 위한 기술들을 담고 있으며, 향후 해당 기술을 활용한 양자암호통신 네트워크 구축 및 서비스 품질 평가를 통한 사업화에 많은 도움이 될 것으로 기대된다.
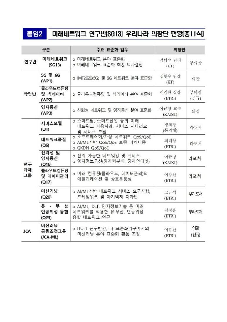
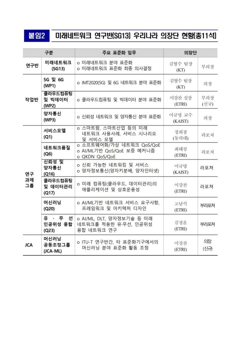
□ 한편, 지난 3월에 개최된 세계전기통신표준화총회(WTSA) 이후 새로운 연구회기(2022년-2024년)가 시작됨에 따라 미래네트워크 연구반 산하 조직(3개 작업반, 13개 연구과제그룹 등)의 의장단 재구성도 논의되었다
□ 우리나라는 SG13 의장단 11석을 확보하였으며, 9석은 재선임되었고 클라우드·빅데이터 분야 작업반과 우리나라 주도로 신설된 머신러닝 공동조정그룹(JCA-ML*) 의장단 등 2석에 추가 진출하는 성과를 이루었다.
* JCA-ML : ITU-T 내 머신러닝 표준개발의 중복성을 방지하기 위해 연구반 간 표준화 활동을 조정하고 ISO/IEC 등 타 표준화 기구와 협력・논의하는 그룹
□ 국립전파연구원은 “향후에도 산・학・연과 협력하여 양자, 우주, 6G, 인공지능, 클라우드 등 미래 네트워크 분야에서 지속적으로 국제표준화를 선도할 수 있도록 노력하겠다.”고 밝혔다.



| 폴더블 스마트폰, 주름 없이 오래 쓴다 (0) | 2022.08.10 |
|---|---|
| 중국 SMIC 출하 7nm 칩, TSMC 기술 베껴 (0) | 2022.07.21 |
| 클라우드 전자의무기록(EMR) 3건, 최초 인증 (0) | 2022.07.08 |
| 한화시스템, 세계적 AI 학술대회서 1위 .. 고해상도 영상복원 기술력 입증 (0) | 2022.06.30 |
| 경기도 산학협력 지원으로 열감지 센서 핵심부품 양산체제 구축 (0) | 2022.05.24 |